发布日期:2026-04-05 15:21 点击次数:69

2026年2月,公安部厚爱发布《灵活车驾驶东说念主困倦驾驶认定例则》(GA/T 2372-2026),新规将于6月1日寰宇落地奉行!
从此告别 “只看驾驶时长” 的老主义
驾驶步履+生理状态+生涯轨迹
三维立体判定
独一清高任一条目
就算困倦驾驶!

困倦驾驶认定例则

新规通落伍辰、状态及布景造访概括判定困倦驾驶,具体包括:
困倦驾驶情形
有下列情形之一的,应认定为困倦驾驶:
(a)灵活车驾驶东说念主连结驾驶灵活车跨越4h未泊车休息或泊车休息时辰少于20min的;
(b)客运灵活车驾驶东说念主在晚22:00至次日凌晨6:00连结驾驶跨越2h未泊车休息八成泊车休息时辰少于20min的;
(c)客运灵活车驾驶东说念主在24h内累计驾驶时辰跨越8h的。
注:客运灵活车驾驶东说念主指从事说念路游客输送缱绻手脚的灵活车驾驶东说念主。
对在说念路交通事故发生经过中具备避险条目但未实时禁受有用避险措施的灵活车驾驶东说念主,经造访具有下列情形之一的,可认定为困倦驾驶:
(a)通过监测建设(包括但不限于视频监控建设、脑电测量建设等)监测到灵活车驾驶东说念主驾驶车辆在事故发生前10min内出现生理困倦闭眼或困倦进程脑电波特征判断数值小于30的。

注:生理困倦闭眼是指灵活车驾驶东说念主因生理困倦致双眼睑澈底闭合,并握续2s以上的步履。
(b)对灵活车驾驶东说念主洽商/讯问效力阐述其处于精神难以麇集或精神婉曲、困倦等状态仍驾驶车辆的;
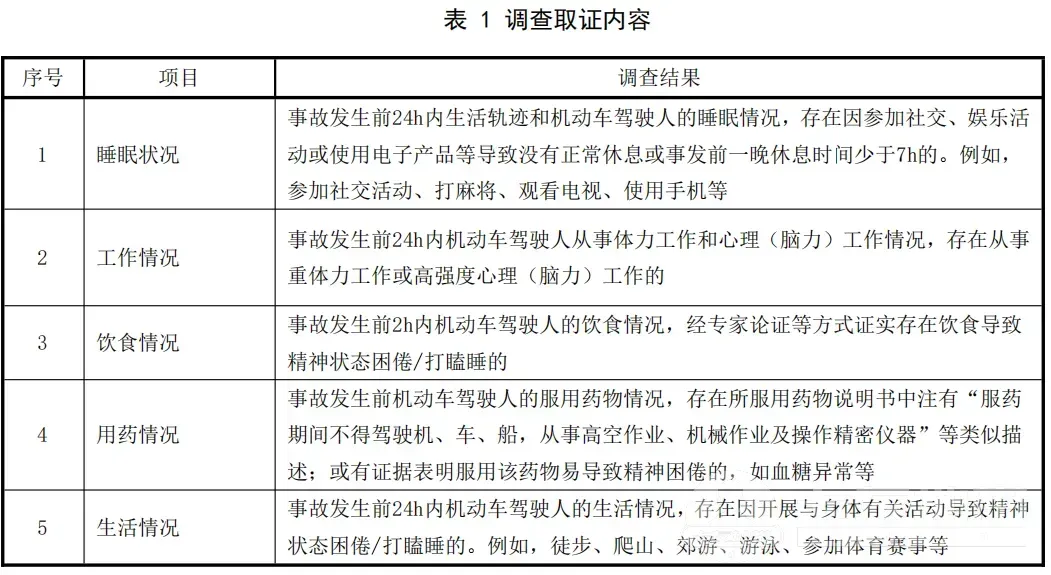
(c)对灵活车驾驶东说念主驾驶车辆启程前就寝景况和使命、饮食、用药、生涯等情况进行造访,阐述存在表1列举的一项或多项造访效力的。

造访取阐述验和法子
驾驶时辰造访
通过索取车载末端或监控平台的行驶纪录数据、洽商或讯问灵活车驾驶东说念主、洽商证东说念主、调取视频证 据卡口监控等情势,笃定灵活车驾驶东说念主的连结驾驶时辰、泊车休息时辰和累计驾驶时辰。
避险情节造访
通过事故现场勘查、模拟实验、数据推算等造访法子,判断事故车辆在事故发生前是否具备避险条目,灵活车驾驶东说念主是否实时禁受避险措施,并分析其禁受避险措施的合感性和有用性。
生理状态造访
针对配备或穿着关系生理状态监测建设的灵活车驾驶东说念主,不错调取其驾驶时期使用的监测建设(包括但不限于视频监控建设、脑电测量建设等)纪录数据,通过分析车载末端或监控平台纪录的图片、视频文献等,笃定其是否处于过度困倦状态驾驶车辆。
精神状态造访
在洽商/讯问中主动发问“驾驶车辆途中直至发滋事故时你的精神状态若何? ”“驾驶车辆途中直至发滋事故时你是否曾感到痛苦困倦或打打盹儿? ”“你在驾驶车辆经过中身段疲惫/打打盹儿的状态握续了多万古辰;什么时辰运转,什么时辰扫尾。”等问题进行取证,字据灵活车驾驶东说念主的恢复笃定其是否处于痛苦困倦/打打盹儿状态下驾驶车辆。
就寝景况及使命、饮食、用药、生涯等情况造访
通过以下情势笃定表1中关系灵活车驾驶东说念主造访式样标效力。单项造访实验时辰跨度一般为事故发生前24h内,必要时可追思至48h内。
(a)就寝景况造访。通过洽商灵活车驾驶东说念主、同业东说念主员、同住东说念主员八成其他知情东说念主,调取灵活车驾 驶东说念主24h内手机流量使用情况,判断灵活车驾驶东说念主作息规则和事故发生前24h内的就寝时长。
(b)使命情况造访。通过洽商灵活车驾驶东说念主、工友共事、同住东说念主员八成其他知情东说念主,调取灵活车驾驶东说念主24h内使命纪录或视频监控等,笃定灵活车驾驶东说念主的使命情况。
(c)饮食情况造访。通过洽商灵活车驾驶东说念主、同业东说念主员八成其他知情东说念主,调取灵活车驾驶东说念主用餐地 点监控视频等,真钱投注app官网笃定灵活车驾驶东说念主的饮食情况。
(d) 用药情况造访。通过洽商灵活车驾驶东说念主、同业东说念主员、同住东说念主员八成其他知情东说念主,调取就医购药、 入院调养病例、用餐视频及纪录,现场勘查索取物品、个东说念主留传物品等情势,笃定灵活车驾驶 东说念主用药情况。
(e)生涯情况造访。通过洽商灵活车驾驶东说念主、同业东说念主员八成其他知情东说念主,调取灵活车驾驶东说念主购票记 录、赛事报名纪录、参加手脚签到表,景区收支口及控制、通顺场馆监控视频等情势,笃定机 动车驾驶东说念主的生涯情况。
其他要求
事故造访经过中应提神排斥或永别酒驾、毒驾、分神驾驶等其他违警步履。字据酒检、毒检效力排
除酒醉驾、毒驾等违警步履;字据事发时手机、车载视频使用情况,车内监控摄像、车内乘客证言等排斥分神驾驶违警步履。
困倦驾驶的贯注
开车前一天要保证足够就寝,勿熬夜;
提神劳逸估量,白日连结驾驶时长不要跨越4小时,之后要泊车休息至少20分钟。若有夜间驾驶需求,连结驾驶时长不要跨越2小时;
科学安名次车时辰,尽量幸免夜间开车,尤其是凌晨时段,白日则要提神幸免午后时段;
资料驾车出行,尽量找别称搭档,轮替驾驶;
幸免弥远保握一个姿势开车,以免肌肉僵硬诱发困倦,可在开车时小幅度退换坐姿和深呼吸;
若行车途中出现困倦、困倦症状,可开窗呼吸簇新空气,或饮用咖啡等细心饮料。最稳健的法子是在工作区泊车,下车手脚腰腿、颈肩等肌肉,待困倦缓解后再动身。
新规的实施
秀雅着困倦驾驶监管
投入 “精确化、全维度” 时期
6月1日起
新规厚爱落地
请整体驾驶东说念主严格盲从
养成法子驾驶风气
终止困倦驾驶
防守出行祯祥
起原:广东救急处分
真钱投注平台
澳门威斯人app下载官网